JKF 捷克論壇

搜尋
查看: 6124 | 回覆: 1 | 跳轉到指定樓層
joemcc
皇帝 | 2023-7-17 07:35:25

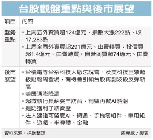
台積電(2330)、聯詠等本土重量級科技廠法說會本周將陸續登場,加上美國科技股新一季超級財報周揭開序幕,包括Google等AI領漲股、特斯拉等大型權值股也將公布最新財務數據,市場預期美、台科技巨擘釋出的訊息將成為焦點,有機會引領台股再創波段反彈新高。

根據統計,台股本周起將迎來最新法說會密集潮,最受市場矚目的是20日的台積電;另外還有17日的聯詠,19日中華電,25日旺宏、智原、力成,26日友達、聯電、欣興,以及28日中磊、精測等,所屬產業包括半導體、面板、網通、矽智財、ABF等。

168954367639116_P23248974.jpg

另外,生成式AI引領美股近月連續大漲後,市場也亟需這些題材能反映在實質業績上。隨美國科技股的超級財報周在金融股告一段落後,將在本周密集登場,19日將由IBM打頭陣,20日Netflix、特斯拉、諾基亞,接下來是26日的AT&T、康寧、德儀、微軟、Google,27日高通、臉書,28日則是英特爾、亞馬遜、蘋果等。

華南投顧董事長儲祥生指出,上市櫃公司在法說會釋出的上季財報與營運暨產業展望,不僅將直接左右市場多頭人氣,連帶操盤人也將針對法說會內容進行持股調整與加減碼。

尤其是台積電對未來看法,將是全球半導體業關注焦點,直接左右股價後市,只要內容優於市場預期,不僅將激勵自身股價走勢,也將帶動相關晶圓代工、半導體設備與耗材、IC設計等族群表現,進而引領大盤走勢。

統一投顧董事長黎方國、富邦投顧董事長蕭乾祥表示,目前國際大行普遍預期第2季美股企業獲利較去年同期衰退9%,要到今年第4季才會恢復正成長,同時,許多機構也下修今年以及各季度的企業獲利,主要在於終端需求不振,企業去化庫存等因素。

不過,由過去幾季的經驗來說,許多機構對企業獲利預估多採保守態度,因此,在財報季時,往往多能繳出優於預期的成績單。但需留意的是,微軟、Google、輝達等近月領漲美股的AI族群財報,是否能達到符合或優於市場預期的業績數字,將是美股及台股再衝高的關鍵。

法人圈不只關注相關重磅企業第2季獲利,更看重第3季與下半年展望,除了台股本周的法說會熱潮之外,美國高科技股也多與台股相關供應鏈連動,因此,需留意各重量級企業對後市看法,不僅牽動自家股價走勢,也是左右本波台股行情再次攀登高峰的關鍵。

評分

已有 1 人評分名聲 金幣 收起 理由
S.O.H + 12 + 12 感謝大大分享

總評分: 名聲 + 12  金幣 + 12   查看全部評分

分享分享 收藏收藏
FB分享
要消滅我的人還真不少  人為刀俎  我為魚肉
一堆皇帝都不值錢囉!可不可以有更高的頭銜?
多的是把自己管理的版當作是個人專版部落格的版主
問世間情為何物 直叫人死不瞑目
亂刪文、惡意舉報者死全家
臺灣的職棒跟政治一樣,再怎麼爛也都有人會挺下去
社會多是雙面人,表面跟你聊得來,背地裡詆毀你到一個極致
高X裡只有一個不是渾蛋
論壇真是多采多姿時不時就有瘋狗跑出來咬人
回覆 使用道具
S.O.H
高級版主 | 2023-7-19 06:12:09

感謝您分享有用資訊
引言 使用道具
您需要登入後才可以回覆 登入 | 加入會員

建議立即更新瀏覽器 Chrome 95, Safari 15, Firefox 93, Edge 94。為維護帳號安全,電腦作業系統建議規格使用Windows7(含)以上。
回頂部 下一篇文章 放大 正常倒序 快速回覆 回到列表